高雄佛光山寺
-
-
高雄市大樹區興田里興田路153號
-
TEL:(07)656-1921
110年度業務工作計畫書
慈德育幼院110年度業務工作計畫書
壹、計畫依據
依本院捐助章程第四條明定:本院依兒童及少年福利權益保障法以及相關法規,以對兒童及少年提供服務與福利為宗旨。
貳、計畫目的
依本院捐助章程第五條:本院目的事業關於兒童及少年福利:
一、提供失依兒童及少年家庭式照護環境。
二、以兒童及少年為中心,發展整合式專業團隊照護服務。
三、發展適才適性之兒童及少年學習與生涯輔導。
四、推動社會公益,提升兒童及少年權益及福祉。
參、計畫目標
一、提昇本院兒童及少年之生活品質。
二、確保本院兒童及少年獲得適當之照顧。
三、增強本院兒童及少年獨立自主生活能力。
四、推動兒少安置機構間之合作及交流。
肆、計畫方向
一、行政組織
二、人事管理
三、生活照顧
四、衛生保健
五、衛教指導及兩性教育
六、心理及行為輔導
七、就學及課業輔導
八、休閒活動輔導
九、就業輔導
十、親職教育及返家準備
十一、自立生活技巧養成及分離準備
十二、離院生社會支持性服務
十三、社區融合及資源連結
十四、專業成長
十五、志願服務
伍、年度工作原則
員工以良心、良知、良能3良來教子;言教、身教、境教三教合一為方法,一起致力於推動養育、療育、教育、培育四育並重之照護目標。
一、深化各項專業服務,以攸關院童的食衣住行育樂,就學就醫就業就養等為範圍目標努力。
二、鼓勵院生有做夢、築夢、追夢、圓夢的精神與能力。
三、善用各種資源與機會,及早培力院生自立生活的知能、勇氣與膽識。
四、強調家庭維繫與支持,主動積極幫助院生家庭重建或復原,以祈院生早日回歸家庭;或以院外安置方式,幫助院生回家,享有親情滋養為優先。
五、著重院生課業、行為舉止、教養、價值觀念、人際互動與關係的調整與重新建構正確方式為主體,逐漸減少吃喝玩樂等休閒式活動,以結合自立生活概念的做法來規劃與安排。
六、院生各項基本人權落實生活層面,特別強調表意權。
七、青少年自立家園籌備工作。
陸、服務人數:
104年8月13日社會局核予新立案證書,本院最高容納為48床。
109年實際收39名為界線,尋求較精緻照護。
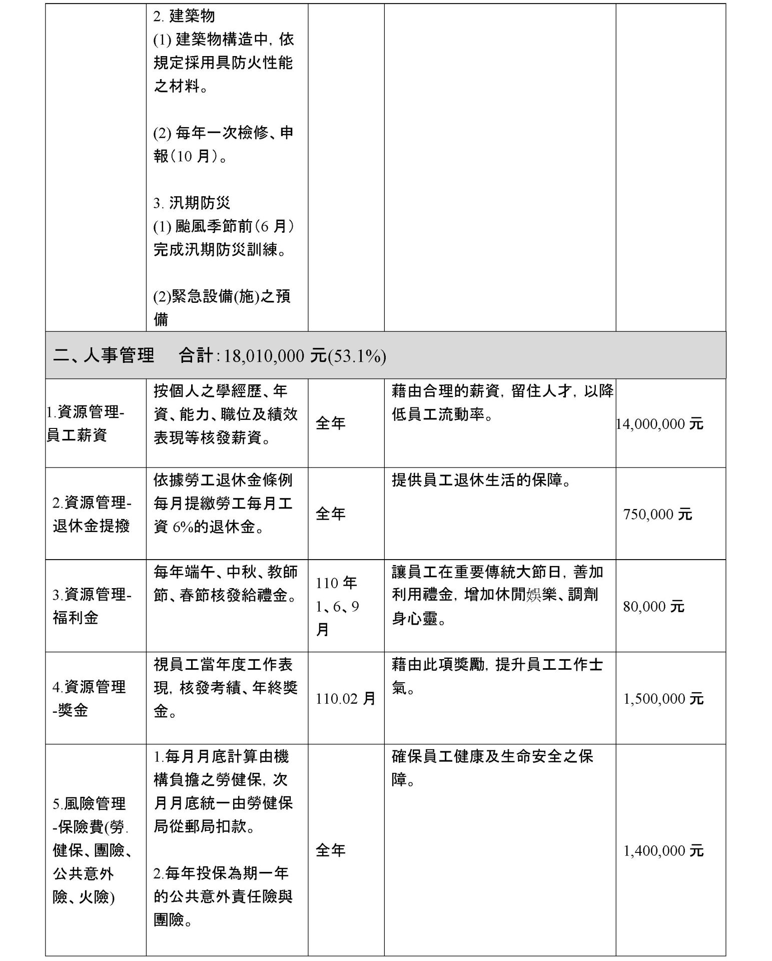
柒、計畫總經費新台幣 33,880,000 元 (109年編新台幣29,080,000元,成長17%)
捌、計畫內容





